
近日,浙江大学蔡哲钧及华中科技大学李飞共同通讯在European Heart Journal(IF=30)发表研究论文(Endothelial cell-derived tetrahydrobiopterin prevents aortic valve calcification Get access Arrow),证明内皮依赖性BH4水平的降低促进了过氧亚硝酸盐的形成,最终导致主动脉瓣钙化;而饮食补充叶酸(FA)可通过挽救BH4的生物利用度来减轻高胆固醇血症引起的主动脉瓣钙化。该研究中Apoe−/−鼠、Gch1fl/fl鼠和Tie2-Cre鼠由集萃药康供应。
正文
钙化性主动脉瓣疾病(CAVD)是常见的心血管疾病,以主动脉瓣及其周围组织纤维化、硬化、钙盐沉积为主要改变,主动脉瓣狭窄为主要功能损害。主动脉瓣由瓣膜间质细胞(VIC)和瓣膜内皮细胞(VEC)组成。瓣膜内皮细胞衍生的一氧化氮(NO)是瓣膜钙化早期阶段的天然抑制剂,也是瓣膜稳态和病理的重要调节剂。研究表明,eNOS功能障碍在主动脉瓣钙化的发展中起着至关重要的作用。四氢生物蝶呤(BH4)是eNOS生物学功能的关键决定因素,BH4不足可引起内皮一氧化氮合酶功能障碍,导致内皮功能障碍并引发血管疾病。但BH4在主动脉瓣钙化中的作用尚未明确。
本研究探索VEC衍生的BH4在主动脉瓣钙化中的作用机制,发现BH4水平降低会导致VEC产生过氧亚硝酸盐(ONOO-),促进VIC中Y628动力蛋白1的酪氨酸硝化,随后导致VIC成骨分化和瓣膜钙化。

研究结果
钙化性主动脉瓣疾病患者血浆和主动脉瓣中BH4水平、BH4:BH2比值、GCH1和DHFR表达降低,而过氧亚硝酸盐生成增加。与正常主动脉瓣相比,钙化主动脉瓣中BH4生物合成的两种关键酶,鸟苷5'-三磷酸环水解酶I(GCH1)和二氢叶酸还原酶(DHFR)显著减少。

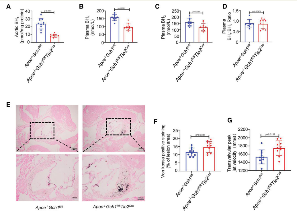
图1 CAVD患者的BH4生物合成减少
动物实验证明内皮细胞特异性GCH1缺乏促进主动脉瓣钙化,并诱导的内皮细胞活化和主动脉瓣的纤维化重塑,增加了主动脉瓣中过氧亚硝酸盐的形成。24周西方饮食作用后,与Apoe−/−Gch1fl/fl小鼠相比,Apoe−/−中Gch1的内皮细胞特异性缺陷小鼠(Apoe−/−Gch1fl/flTie2 Cre)的主动脉瓣叶中的跨瓣峰值射流速度、钙沉积、Runx2、dihydroethidium (DHE) 和3-硝基酪氨酸(3-NT)水平明显升高。


图2 内皮细胞特异性Gch1缺乏促进体内主动脉瓣钙化
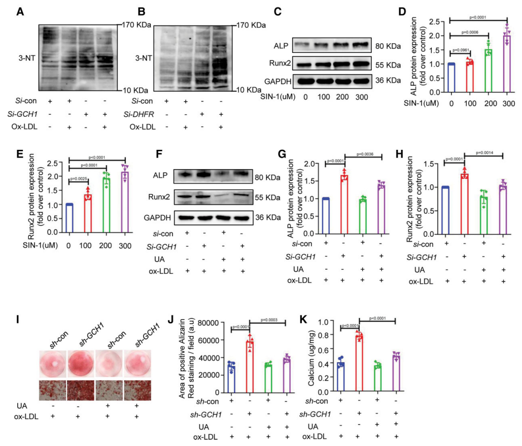
过氧亚硝酸盐通过Y628动力蛋白1硝化促进VEC衍生的BH4减少而诱导的VIC成骨分化。氧化的LDL (ox-LDL) 与si-GCH1或 si-DHFR 转染的VEC共培养诱导瓣膜间质细胞 (VIC) 的成骨细胞分化,而补充BH4可以消除这种影响。VECs中BH4的缺乏导致VICs在ox-LDL 刺激下过氧亚硝酸盐形成增加和3-NT蛋白增加。


图3 VEC衍生的BH4可防止VIC成骨分化

图4 过氧亚硝酸盐有助于VEC衍生的四氢生物蝶呤还原诱导VIC成骨分化

图5 过氧亚硝酸盐通过Y628动力蛋白1硝化促进VIC成骨分化
叶酸通过VEC中DHFR抑制VIC成骨分化,并挽救四氢生物蝶呤减轻高胆固醇血症引起的主动脉瓣钙化,抑制主动脉瓣的内皮活化和纤维化重塑。

图6 叶酸通过VEC中的DHFR抑制VIC成骨分化

图7 叶酸减轻西方饮食喂养的Apoe-/-小鼠的主动脉瓣钙化
结论
随着人口老龄化,钙化性主动脉瓣疾病(CAVD)的发病率在我国呈逐年上升趋势,已成为老年人常见心脏瓣膜病。CAVD以往被视为是一种与瓣膜退行性变、钙盐沉积相关的被动过程,最新研究表明,CAVD的发生可能涉及内皮损伤、脂质浸润、慢性炎症、基质重塑、细胞分化、进展性钙化等复杂变化的主动过程。本研究发现内皮依赖性BH4水平的降低促进了过氧亚硝酸盐的形成,随后导致DRP1酪氨酸硝化和 VIC的成骨细胞分化,从而导致主动脉瓣钙化。因此,在饮食中补充FA可能会减轻高胆固醇血症引起的主动脉瓣钙化。

更多斑点鼠品系(KO/CKO基因敲除小鼠)可登录集萃药康“小鼠商城”在线查询(gempharmatech.com)
集萃药康斑点鼠计划旨在对小鼠基因组中可设计策略的所有蛋白编码和非编码基因逐一进行CKO/KO模型制作,最终形成小鼠全部基因型品系库,实现快速供鼠。当前,斑点鼠总品系数量达22000+,覆盖肿瘤、代谢、免疫、发育、DNA及蛋白修饰等诸多热门领域,满足不同方向科研人员实验用鼠需求。更多斑点鼠品系(KO/CKO基因敲除小鼠)可登录集萃药康“小鼠商城”在线查询(gempharmatech.com) ~